7月4日,广州市住建局发布《关于开展房屋建筑工程电子图纸全过程流转应用工作的通知》。
自2023年7月15日起,全市房屋建筑工程自施工图审查环节开始实施二维电子图纸的上传流转应用,工程开展施工图审查时应上传CAD+PDF格式电子图纸。 自2023年9月1日起联合验收案件的竣工图纸从“电子图系统”自动采集,联合验收系统中不再单独上传竣工图纸。 属于三维BIM应用范围的房屋建筑工程,实施二维、三维电子图纸(CAD+BIM)的同步上传流转应用。 房屋建筑工程在施工图审查、行政审批、建设过程、竣工验收等环节,以同一套电子图纸为依据,各环节中对图纸有修改、变更的,应在同一套图纸上进行变更,变更记录全程留痕可追溯。 “电子图系统” 网址:http://120.197.38.55/index_qgctzgl.html
文件原文:
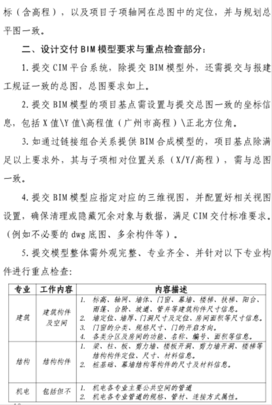
各有关单位: 为贯彻落实国务院营商环境创新试点的改革精神,促进住建行业数字监管高质量发展,以CIM平台应用为导向,打通我市房建工程电子图纸(包含二维CAD和三维BIM)全过程流转应用,在前期开展试点基础上,现决定实施房屋建筑工程电子图纸全过程流转应用工作。具体事宜通知如下。 一、实施目标 通过“广州市工程图纸全过程管理平台”(下称“电子图系统”网址:http://120.197.38.55/index_qgctzgl.html),统一全市房屋建筑工程建设过程中施工图审查、行政审批、工程质量安全监管、联合验收等环节所产生的电子图纸信息,形成电子图纸全过程流转应用管理模式。 二、实施范围及时间 自2023年7月15日起,全市房屋建筑工程自施工图审查环节开始实施二维电子图纸的上传流转应用,工程开展施工图审查时应上传CAD+PDF格式电子图纸。考虑工程实际建设推进情况,对验收环节的二维电子图纸上传流转设置一个半月过渡期,即自2023年9月1日起联合验收案件的竣工图纸从“电子图系统”自动采集,联合验收系统中不再单独上传竣工图纸。 属于三维BIM应用范围的房屋建筑工程,实施二维、三维电子图纸(CAD+BIM)的同步上传流转应用(BIM实施范围见附件1)。BIM工作实施应用范围及具体要求按照《广州市城市信息模型(CIM)平台建设试点工作联席会议办公室关于进一步加快推进我市建筑信息模型(BIM)技术应用的通知》(穗建CIM〔2019〕3号)、《广州市城市信息模型(CIM)平台建设试点工作联席会议办公室关于房屋建筑工程施工图三维(BIM)电子辅助审查系统正式试运行的通知》(穗建CIM〔2020〕6号)、《广州市住房和城乡建设局关于印发房屋建筑工程三维数字化竣工验收模型交付标准(1.0版)等工作指引的通知》(穗建质〔2020〕442号)的规定执行。 三、电子图纸流转程序 房屋建筑工程在施工图审查、行政审批、建设过程、竣工验收等环节,以同一套电子图纸为依据,各环节中对图纸有修改、变更的,应在同一套图纸上进行变更,变更记录全程留痕可追溯(见附件2)。具体方式如下: 1.施工图阶段:在“电子图系统”的“施工图审查”栏目(与广州市施工图联合审查系统为同一入口),通过统一的插件,上传工程施工图电子图纸(CAD+PDF)至施工图联合审查。施工图审查机构审查通过后,电子图纸供建设过程监督环节使用,审查结果供施工许可、消防等行政审批业务使用。 2.施工过程阶段:质量安全监督机构以审查通过的电子图纸作为监督工程按图施工的依据。建设过程中施工图纸发生变化的,由建设单位(设计单位)及时将变更后的电子图纸(CAD+PDF)对应上传到“电子图系统”的“施工过程变更”栏目;如涉及重大变更,则需上传经施工图审查机构审查确认后的电子图纸(CAD+PDF,其中PDF图纸中应盖审查专用章,如涉及消防设计审查变更还应上传消防设计审查意见书)。所有变更记录在系统中留痕可追溯。 3.竣工验收阶段:施工图审查通过的电子图纸加过程变更图纸,经建设单位在“电子图系统”的“竣工图管理”栏目确认后,自动固化为工程竣工电子图纸,推送至竣工联合验收系统,无需建设单位另行上传。 属于BIM应用范围的工程,在施工图审查环节一并上传施工图BIM模型,建设过程根据BIM设计模型深化施工模型,并在验收阶段一次性上传最终的竣工BIM模型。 四、工作要求 (一)1.请房屋建筑工程的建设单位、设计单位、施工单位积极支持,在施工图审查环节按规范标准要求上传电子图纸(CAD、BIM模型),过程发生变化的,及时在电子图系统中上传变更电子图纸,保障工程的竣工联合验收工作顺畅。为保障电子图纸能与CIM平台有效对接,电子图纸应一并满足交付要求(见附件3)。 2.在本文件实施日期前已完成施工图联合审查的工程,为保障二维电子图纸数据的完整性,由建设单位基于施工图审查与过程变更实际,在“电子图系统”的“施工过程变更”栏目一次性补传一套完整的通过施工图审查电子图纸(CAD+PDF)。工程竣工前由建设单位在“电子图系统”的“竣工图管理”栏目确认后推送至联合验收系统使用。 3.对历史已上传施工图BIM、竣工图BIM模型的工程,因模型本身错误问题而无法接入CIM平台的,为保障CIM平台数据完整性、可用性,需相关建设单位进行补充完善。具体清单及补充要求另行通知。 (二)请市勘察设计行业协会协助对全市房屋建筑工程施工图与竣工阶段的电子图纸(CAD+BIM)交付质量、图模一致、过程变更等情况提供技术辅助服务,加强宣传培训,提升我市建筑设计行业整体水平。 (三)电子图纸上传操作指引已在“电子图系统”中发布(网址:http://120.197.38.55/index_qgctzgl.html),请及时下载查看。我办将牵头开展“电子图系统”操作培训,并联合市勘察设计行业协会建立沟通咨询渠道,及时解答业务及技术问题。 (四)请各区住建部门持续跟进所在区域的电子图纸全过程流转应用情况,做好对企业的服务与指导工作,及时汇总问题反馈至我办。 五、其他 我办将根据实施过程中的实际情况,后续不断优化完善施工过程电子图纸变更管理等电子图纸流转应用的相关工作,保障电子图纸流转规则与系统运行的稳定性。 特此通知。 附件: 1.BIM应用实施范围 2.电子图纸全过程流转流程图 3.CAD图纸与BIM模型交付要 广州市工程建设项目审批制度改革试点工作领导小组办公室(代章) 2023年6月30日






