近日,有网友在四川省住建厅市长信箱咨询“关于高级职称评审的事宜”,官方作出回答。
标题:关于高级职称评审的事宜。
内容:你好,目前我只有助理工程师,但是已取得一级建造师证书2年,在没有中级职称的情况下,后期想要评高级工程师的话是否可以用一级建造师作为申报高级工程师的前置条件。
答复内容:网友你好,你咨询的问题已收悉。经研究,现回复如下:一级建造师可对应中级职称,并可作为申报相关或相近职称专业高一级职称的条件。
四川省明确:一建对应工程师职称,二建对应助理工程师职称。其职业资格与职称对应关系相关文件如下:
关于部分专业技术类职业资格可聘相应专业技术职务的通知(川人社办发〔2018〕122号)
上个月,黑龙江省人社厅关于监理工程师对应高级工程师(副高)相关回复的文章,就引发了小小的乌龙与网友热议。
4月3日,又有网友在黑龙江人社厅留言,对于监理工程师对应副高提出了质疑,这一次人社厅回复:专业技术人员取得监理工程师职业资格,可认定其具备工程师职称,并可作为申报高一级职称的条件”。同时《关于部分专业技术类职业资格与职称对应认定有关问题的通知》(黑人社规〔2018〕12号)规定的“监理工程师对应高级工程师职称”条款相应废止。
尊敬的领导,关于黑龙江省监理工程师被认定为高级职称的问题,最近网上疯传监理工程师等同于副高级职称,我想问下这个是真的? 感觉很不现实!这个就相当于刚出校门的大专生4年就能副高了!本科生3年考过监理就是副高了!这个是为什么呢?正常大专三年初级,出击后四年中级,中级后五年副高!差距有点大了,而且,如果监理工程师能直接定为副高,那么我个人觉得的,一级建造师、造价工程师或消防工程师等都可以定为副高,因为这些类考试的难度比监理大多了!还有注册结构,注册建造师等直接应该定为正高了!咱们的这个政策全国都没有吧,这个备受大家质疑!请上级领导们斟酌此事,工程人都很关注!谢谢!
您好!您留言已收悉,现回复如下:根据住房和城乡建设部、交通运输部、水利部、人力资源社会保障部《关于印发〈监理工程师职业资格制度规定〉〈监理工程师职业资格考试实施办法〉的通知》(建人规〔2020〕3号)规定:“专业技术人员取得监理工程师职业资格,可认定其具备工程师职称,并可作为申报高一级职称的条件”。同时《关于部分专业技术类职业资格与职称对应认定有关问题的通知》(黑人社规〔2018〕12号)规定的“监理工程师对应高级工程师职称”条款相应废止。十分感谢您对我省人社工作的关注和支持!
一起来看下建人规〔2020〕3号这份文件重点内容(文末附全文)。
2020年3月24日,住建部等4部门发布《关于印发〈监理工程师职业资格制度规定〉〈监理工程师职业资格考试实施办法〉的通知》,其中第二十六条明确:专业技术人员取得监理工程师职业资格,可认定其具备工程师职称,并可作为申报高一级职称的条件。
截至目前,31省市均发文:建立专业技术人员职业资格与职称对应省级目录,取得目录内职业资格的,可视同其具备对应系列和层级的职称。
29省市(广东、北京、天津、山西、辽宁、黑龙江、上海、江苏、浙江、安徽、福建、山东、湖北、湖南、广西、海南、重庆、四川、贵州、云南、西藏、陕西、青海、江西、宁夏、河北、新疆、内蒙古、甘肃)明确:一建对应工程师职称,二建对应助理工程师职称。
其中,陕西、宁夏、甘肃、山西、山东、黑龙江、天津、辽宁、贵州、云南、青海、江西等12省市还明确:职业资格证书可一证两用,与职称证书有同等效力。
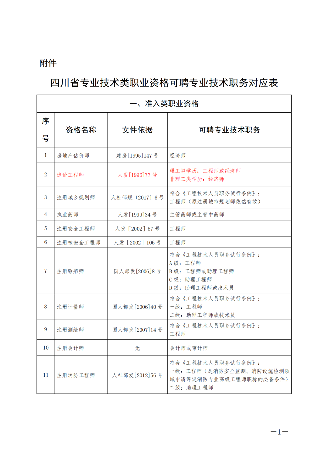
另附四川省人力资源和社会保障厅《关于部分专业技术类职业资格可聘相应专业技术职务》的通知: 川人社办发〔2018〕122号 各市(州)人社局、省直有关单位: 为贯彻落实省委办公厅、省政府办公厅《关于深化职称制度改革的实施意见》(川委办〔2018〕13号),进一步促进职称制度与职业资格制度的有效衔接,减少重复评价,降低社会用人成本,现就我省部分专业技术类职业资格可聘相应专业技术职务有关事项通知如下: (一)通过国家职业资格考试,取得房地产估价师、造价工程师、注册城乡规划师、执业药师、注册安全工程师、注册核安全工程师、注册验船师、注册计量师、注册测绘师、注册会计师、注册消防工程师、护士执业资格、医师执业资格等13项准入类职业资格(见附件)的人员,用人单位可根据相关任职条件和岗位空缺情况聘任相应的专业技术职务。 (二)根据我省实际,结合行业队伍发展需要,取得勘察设计注册工程师、注册建筑师、建造师等10项准入类职业资格(见附件)的人员,符合《工程技术人员职务试行条例》规定的任职条件的,用人单位可根据工作需要结合岗位空缺情况聘任相应的工程技术职务。其中,对于取得一级注册结构工程师、一级建筑师或一级建造师资格的人员,可聘任工程师职务;对于取得二级注册结构工程师、二级建筑师或二级建造师资格的人员,可聘任技术员或助理工程师职务。 (三)取得出版、计算机软考、环境影响评价工程、通信、机动车检测维修、社会工作者、银行业、资产评估、房地产经纪、公路水运工程试验检测、工程咨询(投资)、土地登记代理、税务、会计、审计、统计、经济、卫生、翻译等19项水平评价类职业资格(见附件)的人员,用人单位可根据相关任职条件和岗位空缺情况聘任相应的专业技术职务。 (四)国务院清理规范有关职业资格前已取得质量、企业法律顾问、国际商务、广告、价格鉴证、招标、物业管理、管理咨询等8项资格证书的(见附件)人员,国家职业资格制度中有明确规定的,原有职业资格可继续作为聘任相应专业技术职务的依据。 (五)用人单位是专业技术岗位聘任工作主体,对于符合上述对应条件的人员,用人单位可按照专业技术岗位结构比例、岗位任职条件和聘任程序,有序开展聘任工作。其他未对应的专业技术类职业资格按现行国家政策执行。 (六)相关行业主管部门要指导用人单位和评委会做好职称与职业资格对应工作,加强专业技术人才队伍建设,激发人才创新创造创业活力。 本办法自颁布之日起实施,由四川省人力资源社会保障厅负责解释。今后,如本通知与国家出台的有关职称与职业资格对应关系新规定不符的,按国家新规定执行。 附件:四川省专业技术类职业资格与职称对应表 四川省人力资源和社会保障厅 2018年7月19日
来源:四川省住建厅、黑龙江省人社厅,版权归原作者所有






