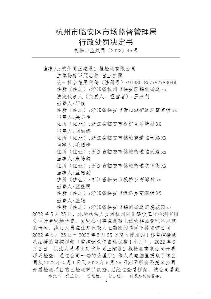
据中国市场监管行政处罚文书网显示,因出具虚假检验检测报告,杭州市临安区市场监督管理局对杭州同X建设工程检测有限公司及其余8名当事人作出行政处罚,罚款总计近50万。 具体如下: …… 2022年5月25日,本局执法人员对杭州同X建设工程检测有限公司开展现场检查,发现公司存在混凝土试块样品管理不规范的情况,执法人员在法定代表人王X刚的陪同下提取该公司2022年4月25日至2022年5月25日期间使用的1楼监控摄像头拍摄的监控视频(监控记录仅自动保存1个月);2022年6月2日,执法人员再次对杭州同X建设工程检测有限公司开展现场检查,通过公司一楼的受理厅工作人员电脑里提取了该公司从2022年4月1日到2022年5月25日期间所有委托该公司开展检测项目的已检测样品数据。后经过查看视频,该公司混凝土试块样品出入与实际检测数据不一致,杭州同X建设工程检测有限公司涉嫌出具虚假检验检测报告。2022年6月17日,经局机关负责人批准,立案调查。 ...... 本局决定对当事人杭州同X建设工程检测有限公司及其余8名当事人处罚如下: 1、对杭州同正建设工程检测有限公司处罚款100000元并没收违法所得97490.57元; 2、对直接负责的检验主管人员印俊处罚款50000元; 3、对直接负责的检验主管人员吴志生处罚款50000元; 4、对直接责任人员蓝志勤处罚款50000元; 5、对直接责任人员毛国锋处罚款45000元; 6、对直接责任人员宋陈骋处罚款45000元; 7、对直接责任人员盛翔处罚款41000元; 8、对直接责任人员胡丽娜处罚款35000元; 9、对直接责任人员蓝益明处罚款35000元; 同时,根据《中华人民共和国行政处罚法》第二十八条第一款的规定,责令当事人改正。
来源:网络,仅供学习分享,如有侵权请联系删除!






